个人所得税汇算清缴需要填写的表一共有四种:个人所得税年度自行纳税申报表A表、个人所得税年度自行纳税申报表(简易版)、个人所得税年度自行纳税申报表(问答版)、个人所得税年度自行纳税申报表B表。目前大多数纳税人都通过个税APP进行个税汇算清缴,那么就不用填写相关的表。关于个税汇算清缴需要填哪些表?具体的内容,请看下文!
个税汇算清缴需要填写的表有:个人所得税年度自行纳税申报表A表、个人所得税年度自行纳税申报表(简易版)、个人所得税年度自行纳税申报表(问答版)、个人所得税年度自行纳税申报表B表。
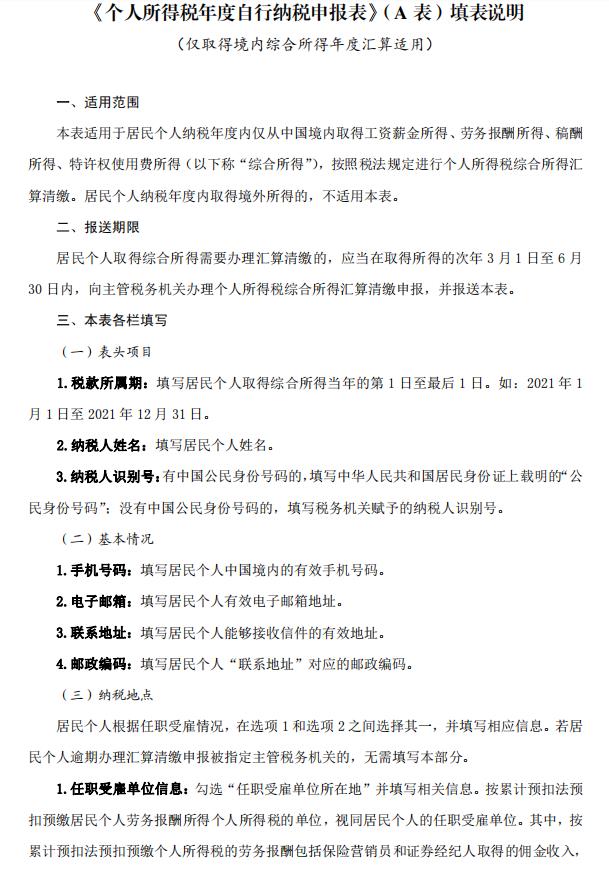
1、2022个税年度汇算A表填写说明

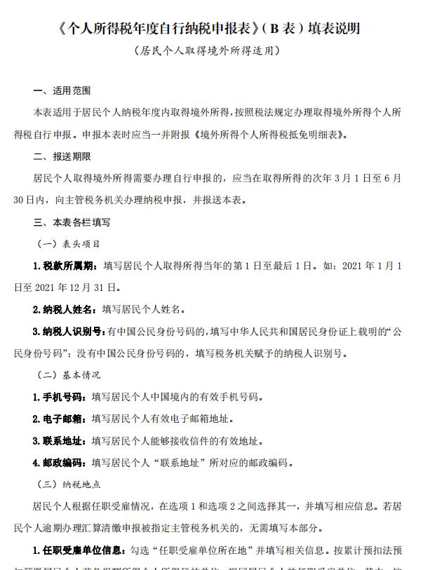
2、2022个税年度汇算申报表B表填报说明

通过文章的讲解,相信大家都知道个税汇算清缴的表有哪些。一般情况,很少通过线下办理的方式,基本都是通过个税APP进行申报,那么就不需要用填写相关的表。关于个税汇算清缴需要填哪些表的问题就讲解到这里,还有疑问的小伙伴,可以点击文中的卡片,领取相关的资料来学习!
上一篇:汇算清缴个税有差异怎么办
下一篇:年终奖在个税汇算清缴时有什么规定
版权声明:
* 凡会计教练注明 “原创” 的所有作品,均为本网站合法拥有版权的作品,未经本网站授权,任何媒体、网站、个人不得转载、链接、转帖或以其他方式使用,如需转载请在文中显著位置标注“原文来源:会计教练”。
* 本网站的部分作品由网络用户和读者投稿,我们不确定投稿用户享有完全著作权,根据《信息网络传播权保护条例》,如果侵犯了您的权利,我们将按照规定及时更正与删除。【投诉通道】
