个体户生产经营所得税汇算清缴是在每年的1月1日至3月31日之间,申报的地点是以就近原则分配的,基本是主管税务机关办理,在办理经营所得税时要注意其中其中个体户、独资企业投资者、合伙企业合伙人的工资薪金支出是不得在税前扣除的,关于生产经营所得税的其他内容可以看看个体户生产经营所得税汇算清缴的时间是什么时候文章。
在取得所得的次年1月1日至3月31日。
1.汇算清缴申报:向经营管理所在地主管税务机关办理申报;
2.年度汇总申报:纳税人从两处以上取得经营所得的,选择向其中一处经营管理所在地主管税务机关办理申报。
3.计算经营所得应纳税所得额应注意哪些有关规定
(1)经营所得,以每一纳税年度的收入总额减除成本、费用以及损失后的余额,为应纳税所得额。注意:取得经营所得的个人,没有综合所得的,计算其每一纳税年度的应纳税所得额时,应当减除费用6万元、专项扣除、专项附加扣除以及依法确定的其他扣除。专项附加扣除在办理汇算清缴时减除。
《国家税务总局关于办理2021年度个人所得税综合所得汇算清缴事项的公告》(国家税务总局公告2022年第1号)第四条:同时取得综合所得和经营所得的纳税人,可在综合所得或经营所得中申报减除费用6万元、专项扣除、专项附加扣除以及依法确定的其他扣除,但不得重复申报减除。
(2)个体工商户业主、独资企业投资者、合伙企业合伙人的工资薪金支出不得在税前扣除。
(3)下列支出不得扣除:
a.个人所得税税款;
b.税收滞纳金;
c.罚金、罚款和被没收财物的损失;
d.不符合扣除规定的捐赠支出;
e.赞助支出;
f.用于个人和家庭的支出;
g.与取得生产经营收入无关的其他支出;
h.国家税务总局规定不准扣除的支出。
(4)个体工商户生产经营活动中,应当分别核算生产经营费用和个人、家庭费用,对于生产经营与个人、家庭生活混用难以分清的费用,其40%视为与生产经营有关费用,准予扣除。个人独资企业、合伙企业投资者及其家庭发生的生活费用与企业生产经营费用混合在一起,并且难以划分的,全部视为投资者个人及其家庭发生的生活费用,不允许在税前扣除。
(5)纳税年度发生的亏损,准予向以后年度结转,用以后年度的经营所得弥补,但结转年限最长不得超过五年。投资者兴办两个或两个以上企业的,企业的年度经营亏损不能跨企业弥补。
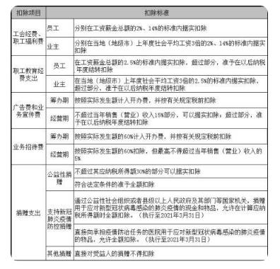
6.经营所得税前扣除按照相关文件规定执行。主要税前扣除标准列举如下:

阅读了文章之后,知道了什么支出不得扣除,还知道了纳税年度发生的亏损可以在几年内结转以及计算公式是怎么使用,知道了个体户生产经营所得税汇算清缴的时间是什么时候后,对生产经营所得税汇算清缴还有哪些不懂的可以点击上方的卡片领取资料包!
上一篇:个税汇算清缴申报晚了该怎么办
版权声明:
* 凡会计教练注明 “原创” 的所有作品,均为本网站合法拥有版权的作品,未经本网站授权,任何媒体、网站、个人不得转载、链接、转帖或以其他方式使用,如需转载请在文中显著位置标注“原文来源:会计教练”。
* 本网站的部分作品由网络用户和读者投稿,我们不确定投稿用户享有完全著作权,根据《信息网络传播权保护条例》,如果侵犯了您的权利,我们将按照规定及时更正与删除。【投诉通道】
