企业发生的公益性捐赠支出在进行账务核算时有一定的扣除比例,在进行税费的计算过程中,可以在应纳税所得额中进行税前扣除,那么关于公益性捐赠支出个人所得税与企业所得税处理是什么这个问题,下文就是会计教练老师为大家整理的有关知识。
企业发生的公益性捐赠支出在进行账务核算时有一定的扣除比例,在进行税费的计算过程中,可以在应纳税所得额中进行税前扣除,那么关于公益性捐赠支出个人所得税与企业所得税处理是什么这个问题,下文就是会计教练老师为大家整理的有关知识。
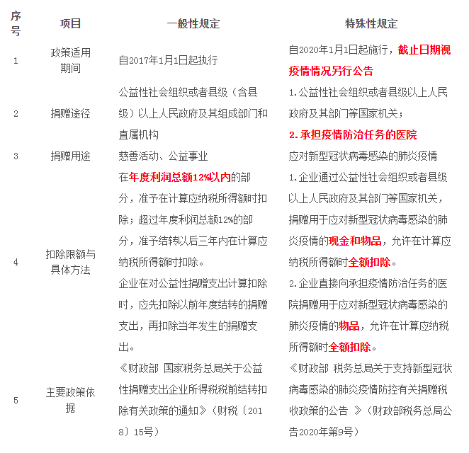
为支持新型冠状病毒疫情防控工作,关于捐赠支出国家税务总局出台了财政部税务总局公告2020年第9号(以下简称“公益性捐赠特殊性规定”)。为了便于各位纳税人理解掌握,小编将该公告与公益性捐赠支出其他相关规定(以下简称“公益性捐赠一般性规定”)分别从企业所得税方面与个人所得税方面进行了归纳对比,具体内如下:
表1.公益性捐赠支出企业所得税“一般性规定”与“特殊性规定”
表2.公益性捐赠支出个人所得税“一般性规定”与“特殊性规定”
来源:中税答疑新媒体智库
通过上文中的表格的详细介绍,大家对于公益性捐赠支出个人所得税与企业所得税处理是什么这个问题已经有了详细的了解,公益性捐赠支出就是企业通过公益性社会团体进行的捐赠,想要更多了解会计知识,点击下方链接就可以限免听课程了。
下一篇:个人所得税亏损结转的优惠是什么
版权声明:
* 凡会计教练注明 “原创” 的所有作品,均为本网站合法拥有版权的作品,未经本网站授权,任何媒体、网站、个人不得转载、链接、转帖或以其他方式使用,如需转载请在文中显著位置标注“原文来源:会计教练”。
* 本网站的部分作品由网络用户和读者投稿,我们不确定投稿用户享有完全著作权,根据《信息网络传播权保护条例》,如果侵犯了您的权利,我们将按照规定及时更正与删除。【投诉通道】
