首页 > 答疑 > 答疑详情

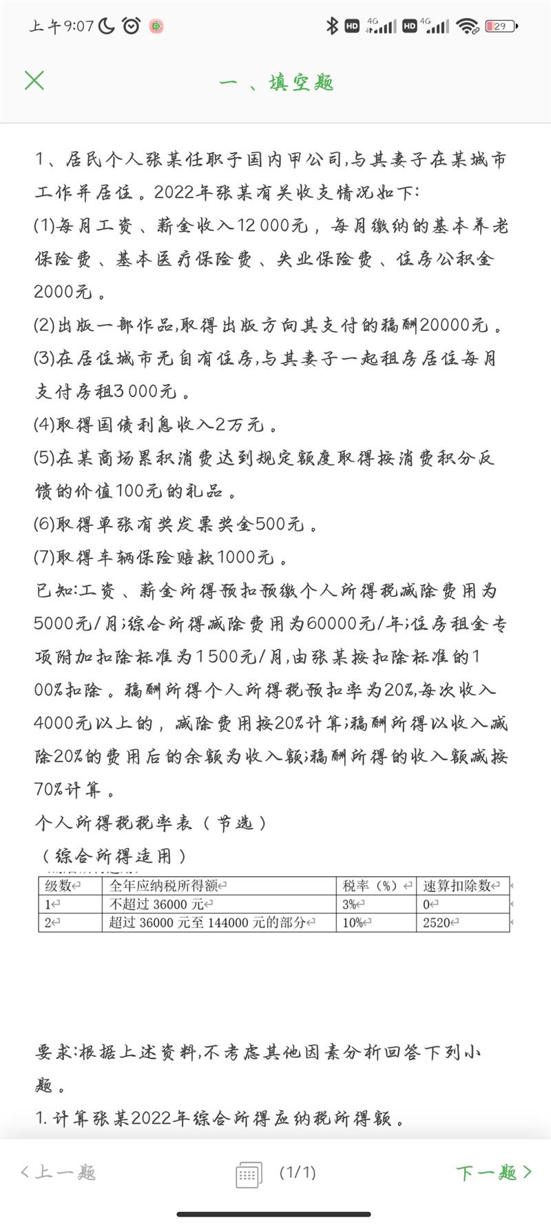
2.计算张某2022年综合所得应缴纳个人所得税税额。 3. 计算张某2022年不需要缴纳个人所得税收入合计数。

138****5659

于2023-06-28  09:15发布200人浏览

获取同类问题
温馨提示:如果以上问题和您遇到的情况不相符,可在线咨询老师!
免费咨询老师

在线提问

累计解决13259个问题

×

静老师|  官方答疑老师

已解答:13259个问题

学员你好,我是来自会计教练的答疑老师,很高兴为你服务,请问有什么可以帮助你的吗?

扫一扫,快速提问

老师解答消息提醒

还没有符合您的答案?立即在线咨询老师!

免费咨询老师

微信扫码,免费提问!

会计实务工作交流群

本群只提供会计、出纳、税务问题 请勿闲聊

微信扫描二维码,加入会计交流群

注册有礼

开通会员

注册有礼

开通会员

京ICP备16061061号-1 | 北京天华在线教育科技有限公司 | 会计培训
京公网安备11010802044865
×

绑定账号

您的微信还未绑定账号,请使用您的手机号绑定现有账号或创建新账号

微信登录

扫码登陆

使用微信扫一扫登录

二维码已失效

刷新

使用微信扫一扫登录

登录即表示已阅读并接受《用户协议》《隐私政策》

未注册用户扫码即可成功注册

登陆 注册 忘记密码
追问×

    最多上传3张图片,字数 10 - 300字

追问