首页 > 答疑 > 答疑详情
那只鱼
于2021-12-14 09:26发布478人浏览
累计解决168213个问题
杨楠| 官方答疑老师
已解答:168213个问题
学员你好,我是来自会计教练的答疑老师,很高兴为你服务,请问有什么可以帮助你的吗?
老师解答消息提醒
金牌答疑老师解答
注册会计师,注册税务师
回答
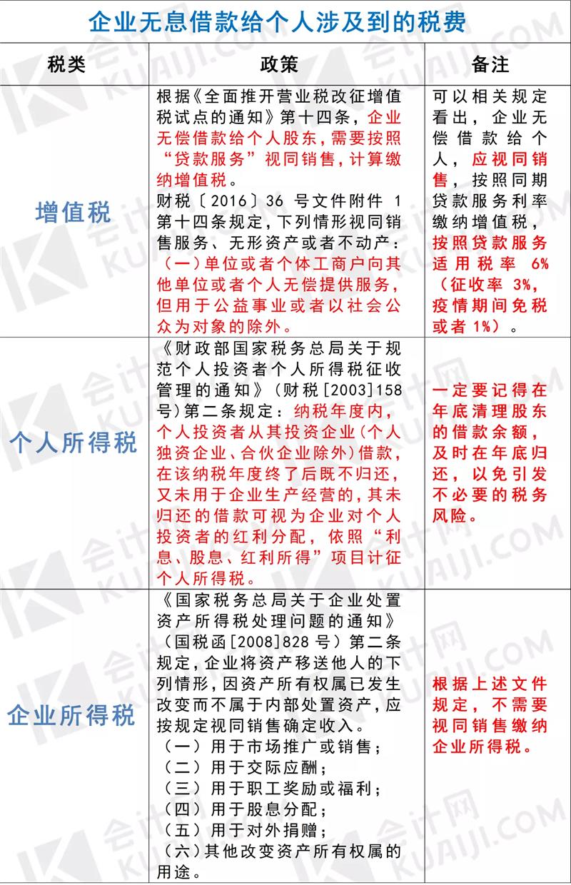
小规模纳税人的增值税一般都是核定的按季度申报的,借款给个人的话账上计入其他应收款就可以。
问一个个人25年经营所得利润总额为41420.63元,在第4季度产生劳动报酬7300元,6万元基本减除费用可以选择在经营和劳务报酬上扣吗?还是默认预扣时只能在劳务报酬上扣?汇算才能重新选择?社保费用和基本减除费用能分别在经营和综合上扣吗?
问烟酒便利店向烟草公司订烟产生的金额,要不要缴纳印花税吗
问老师,我们公司自用的车卖了,二手车发票上的数额价税合计是3万,申报增值税时表中用3万算税额,还是用30000/1.13=26548.67这个数算税额呢?
问这个需要怎么弄
问老师,您好!请问对公支付给客户的非广告性赞助支出(客户2025年年终庆典)记账:借营业外支出,贷银行存款企业所得税:年报时纳税调增我的疑问是:个人所得税需要处理吗?怎么处理?(客户不开发票,也无法转为销售折让)
问老师,您好!请问对公支付给客户的非广告性赞助支出记账:借营业外支出,贷银行存款企业所得税:年报时纳税调增我的疑问是:个人所得税怎么弄,不确定客户收到这笔款的用途(客户不开发票,也无法转为销售折让)
问老师,您好!请问对公支付给客户的非广告性赞助支出记账:借营业外支出,贷银行存款企业所得税:年报时纳税调增我的疑问是:个人所得税怎么弄,不确定客户收到这笔款的用途(客户不开发票)
问请问老师,新公司申报企业所得税,增值税,资产负债表,利润表要注意一些什么问题?
微信扫码,免费提问!
免费提问
极速解答
紧急催问
本群只提供会计、出纳、税务问题 请勿闲聊
微信扫描二维码,加入会计交流群
注册有礼
开通会员
iphone下载
Android下载
微信公众号
您的微信还未绑定账号,请使用您的手机号绑定现有账号或创建新账号
账号登录
扫码登录
使用微信扫一扫登录
二维码已失效
登录即表示已阅读并接受《用户协议》和《隐私政策》
最多上传3张图片,字数 10 - 300字