初级会计考试里有很多知识点,有的时候在计算税额时也会考查关于税率的问题,有人就问初级会计考试增值税税率是多少,按照现在政策的税率,增值税税率是13%、9%、6%,0%四个等级,但是不同行业产生得,具体什么行业适用什么税率还是来看看下面的文章内容吧。
根据最新规定,现行的增值税税率分别为13%、9%、6%,0%。
(一)纳税人销售货物、劳务、有形动产租赁服务或者进口货物,除以下第二项、第四项、第五项另有规定外,税率为13%。
(二)纳税人销售交通运输、邮政、基础电信、建筑、不动产租赁服务,销售不动产,转让土地使用权,销售或者进口下列货物,税率为9%:
1.粮食等农产品、食用植物油、食用盐;
2.自来水、暖气、冷气、热水、煤气、石油液化气、天然气、二甲醚、沼气、居民用煤炭制品;
3.图书、报纸、杂志、音像制品、电子出版物;
4.饲料、化肥、农药、农机、农膜;
5.国务院规定的其他货物。
(三)纳税人销售服务、无形资产,除本条第一项、第二项、第五项另有规定外,税率为6%。
(四)纳税人出口货物,税率为零;但是,国务院另有规定的除外。
(五)境内单位和个人跨境销售国务院规定范围内的服务、无形资产,税率为零。


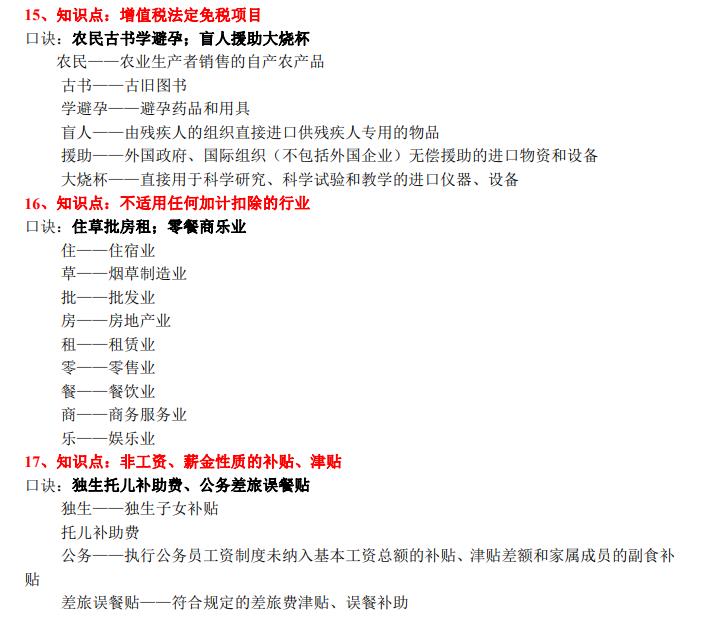
增值税是纳税的税种之一,只要产生增值税应税行为就需要缴纳税款,这些也都是初级会计中的知识点,会计教练的老师也整理很多重要的知识点,大家可以看看初级会计考试增值税税率是多少文中出示的图片,想要相关的内容可以点击上方的卡片领取资料包!
上一篇:医疗服务业该怎么申报增值税
下一篇:增值税申报了季报还需要月报吗
版权声明:
* 凡会计教练注明 “原创” 的所有作品,均为本网站合法拥有版权的作品,未经本网站授权,任何媒体、网站、个人不得转载、链接、转帖或以其他方式使用,如需转载请在文中显著位置标注“原文来源:会计教练”。
* 本网站的部分作品由网络用户和读者投稿,我们不确定投稿用户享有完全著作权,根据《信息网络传播权保护条例》,如果侵犯了您的权利,我们将按照规定及时更正与删除。【投诉通道】
