2022年的初级会计的考试大家应该都知道是考什么了吧,但是不知道大家对于考试的题型有没有什么了解呢,小编在这里为大家讲解一下初级会计阶段考试用题题型是什么哦,另外还为大家准备了一些备考的资料,大家可以一起来看一下下面的文章哦,对你们会有帮助的哦。

单项选择题:每小题备选答案中,只有一个符合题意的正确答案。多选、错选、不选均不得分。
多项选择题:每小题备选答案中,有两个或两个以上符合题意的正确答案。请至少选择两个答案,全部选对得满分,少选得相应分值,多选、错选、不选均不得分。
判断题:每小题答题正确的得1分,错答、不答均不得分,也不扣分。
不定项选择题:每小题备选答案中,有一个或者一个以上符合题意的正确答案。每小题全部选对得满分,少选得相应分值,多选、错选、不选均不得分。


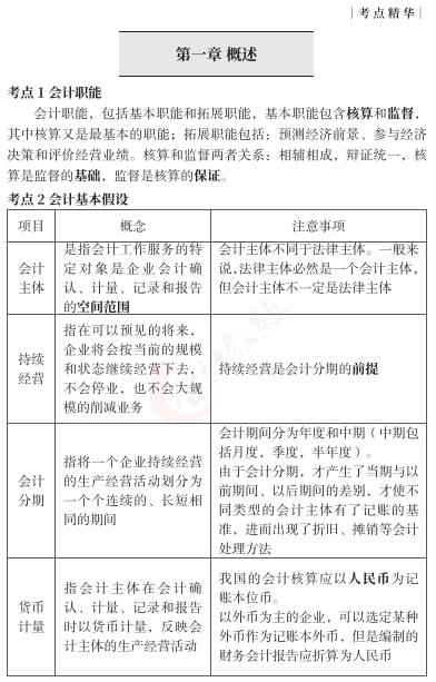
在这里小编可是为大家讲解了初级会计考试的题型都是什么哦,另外还为大家分享了一份初级会计的考点精华资料,大家可以认真的看一下,然后找在线老师领取完整版的考点精华哦,接下来看完这篇关于初级会计阶段考试用题题型是什么的文章后可以领下方的初会备考资料来学习了。
上一篇:初级会计实务怎么备考
版权声明:
* 凡会计教练注明 “原创” 的所有作品,均为本网站合法拥有版权的作品,未经本网站授权,任何媒体、网站、个人不得转载、链接、转帖或以其他方式使用,如需转载请在文中显著位置标注“原文来源:会计教练”。
* 本网站的部分作品由网络用户和读者投稿,我们不确定投稿用户享有完全著作权,根据《信息网络传播权保护条例》,如果侵犯了您的权利,我们将按照规定及时更正与删除。【投诉通道】
