在企业中,从生产到销售的过程中,每一件产品都需要多种成本,因此会计人员必须知道怎么计算每一项成本,下面会计教练小编就以生产成本为例,给大家讲解一下生产成本的核算与分录怎么做,并且指出生产成本的核算方法都有哪些,并分别举出案例来进行讲解,具体如下:

生产成本的会计分录
1、直接生产成本结转
①车间领原材料(基本生产发生的直接材料)
借:生产成本——基本生产成本
贷:原材料——直接材料
②职工成本
发生工人工资,按照成本核算对象直接计入或分配计入. 直接生产工人工资直接计入生产成。
借:生产成本——基本生产成本
贷:应付职工薪酬
2、辅助生产成本
①领取辅助生产原材料
借:生产成本——辅助生产成本
贷:原材料——直接材料
②辅助人工
借:生产成本——辅助生产成本
贷:职工薪酬
3、制造费用
① 辅助或车间管理人员工资分配
借:制造费用
贷:应付职工薪酬
② 多产品共同使用机械折旧
借:制造费用
贷:累积折旧
③低值材料消耗
借:制造费用
贷:周转材料
④结转至生成成本
借:生产成本——基本生产成本/辅助生产成本
贷:制造费用
3、制造费用
① 辅助或车间管理人员工资分配
借:制造费用
贷:应付职工薪酬
② 多产品共同使用机械折旧
借:制造费用
贷:累积折旧
③低值材料消耗
借:制造费用
贷:周转材料
④结转至生成成本
借:生产成本——基本生产成本/辅助生产成本
贷:制造费用
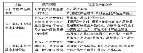
基本公式: 月初在产品成本+本月发生生产费用=本月完工产品成本+月末在产品成本
PS:公式前两项之和为待分配费用,待分配费用在完工产品与月末在产品之间分配有两类方法:一是“倒挤法”,即先确定月末在产品成本,再用待分配费用减月末在产品成本得出完工产品的成本;二是“分配法”,即将待分配费用按一定比例在完工产品与月末在产品之间进行分配。
1、倒挤法(本月完工产品成本=月初在产品成本+本月发生生产费用-月末在产品成本)

案例
某公司C产品本月完工产品产量3000件,在产品数量400件;在产品单位定额成本为:直接材料400元,直接人工100元,制造费用150元。C产品本月月初在产品和本月耗用直接材料成本共计1360000元,直接人工成本640000元,制造费用960000元。
C产品完工产品总成本=(1860000+640000+960000)-(400+100+150)×400=2700000(元)。
分录如下:
借:库存商品 2700000
贷:生产成本 2700000
2、分配法

案例
某公司的A产品本月完工370台,在产品100台,平均完工程度为30%,发生生产成本合计为800 000元。分配结果如下:
单位成本=800 000÷(370+100×30%)=2 000(元/台)完工产品成本=370×2 000=740 000(元)
在产品成本=100×30%×2 000=60 000(元)
以上就是整理的全部内容了,大家看完这些,对生产成本的核算与分录怎么做都清楚了吧,哪里还有不理解的地方,可以联系客服老师,为您免费解答会计方面的问题。
上一篇:财务人员要怎么做成本结转处理
版权声明:
* 凡会计教练注明 “原创” 的所有作品,均为本网站合法拥有版权的作品,未经本网站授权,任何媒体、网站、个人不得转载、链接、转帖或以其他方式使用,如需转载请在文中显著位置标注“原文来源:会计教练”。
* 本网站的部分作品由网络用户和读者投稿,我们不确定投稿用户享有完全著作权,根据《信息网络传播权保护条例》,如果侵犯了您的权利,我们将按照规定及时更正与删除。【投诉通道】
