会计科目表分为两大种,一个是总分类科目,一个是明细分类科目。一般我们在做账的时候,说主营业务收入是损益类科目,这里面的损益类科目是总分类科目,而主营业务收入是明细科目,其实可以在主营业务收入下在设置会计科目,具体有哪些分类就看看会计科目表的分类汇总的内容。
会计科目表分为两大种,一个是总分类科目,一个是明细分类科目。一般我们在做账的时候,说主营业务收入是损益类科目,这里面的损益类科目是总分类科目,而主营业务收入是明细科目,其实可以在主营业务收入下在设置会计科目,具体有哪些分类就看看会计科目表的分类汇总的内容。

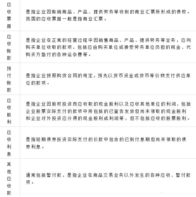
1、资产类会计科目

2、负债类会计科目汇总

3、共同类会计科目汇总

4、所有者权益类会计科目汇总

5、损益类会计科目汇总

6、金融企业专用会计科目

7、农业企业专用会计科目




上文就是会计教练的小编为大家准备的会计科目表的分类汇总的内容,做账的时候需要了解都归属什么会计科目,又怎么再根据实情设置下面的会计科目,如果在做账的过程中,遇到了难题,可以来找会计教练的老师讨论,还可以点击下方的链接免费领取会计科目资料包!
下一篇:累计折旧是什么科目
版权声明:
* 凡会计教练注明 “原创” 的所有作品,均为本网站合法拥有版权的作品,未经本网站授权,任何媒体、网站、个人不得转载、链接、转帖或以其他方式使用,如需转载请在文中显著位置标注“原文来源:会计教练”。
* 本网站的部分作品由网络用户和读者投稿,我们不确定投稿用户享有完全著作权,根据《信息网络传播权保护条例》,如果侵犯了您的权利,我们将按照规定及时更正与删除。【投诉通道】
