首页 > 答疑 > 答疑详情
俞莹
于2023-04-10 16:10发布146人浏览
累计解决168825个问题
杨楠| 官方答疑老师
已解答:168825个问题
学员你好,我是来自会计教练的答疑老师,很高兴为你服务,请问有什么可以帮助你的吗?
老师解答消息提醒
金牌答疑老师解答
注册会计师,注册税务师
回答
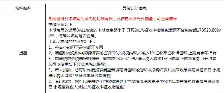
这个不需要处理的,你们不超30万普票部分是免税的,可以忽略这个提示继续提交申报的。
问老师,您好!我现在在一家公司上班,有缴纳社保和申报个人所得税,另外在同一个城市,我在自家公司任职股东且有干活,那我还能在自家公司以“工资薪金”的方式申报给自己发放工资吗?需要再买除养老险之外的四险吗?我想以“工资薪金”的申报方式给自己发工资,请问要怎么操作?
问杨老师,小规模纳税人可以开专票吗?
问2020年19号:对上一完整年度每月均在同一单位预扣预缴工资、薪金所得个人所得税且全年工资、薪金收入不超过6万元的居民个人,扣缴义务人在预扣预缴本年度工资、薪金所得个人所得税时,累计减除费用自1月份起直接按照全年6万元计算扣除。王某2020年全年工资薪金收入不超过6万元,在计算2021年的工资时,计算1到2月份。每月社保等专项扣除费用400元,专顶附加扣除1000元。1月工资收入6000元,则:6000×1–60000–400×1–1000×1=–554002月工资收入9000元,则(9000+6000)–60000–400×2–1000×2=–47800老师,这样对吗
问2020年19号:对上一完整年度每月均在同一单位预扣预缴工资、薪金所得个人所得税且全年工资、薪金收入不超过6万元的居民个人,扣缴义务人在预扣预缴本年度工资、薪金所得个人所得税时,累计减除费用自1月份起直接按照全年6万元计算扣除。王某2020年全年工资薪金收入不超过6万元,在计算2021年的工资时,计算1到2月份个税。每月社保等专项扣除费用400元,专顶附加扣除1000元。1月工资收入6000元,6000×1–60000–400×1–1000×1=–554002月工资收入9000元,(9000+6000)–60000–400×2–1000×2=–47800老师,对吗?
问老师,公司去年发票漏登记一笔,小规模纳税人,当季度有交增值税,年报还没报,怎么更正,更正后汇算清缴需要怎么报。如果年报已经报了,怎么做?汇算清缴又怎么报?
问老师,本年汇算清缴时广宣费用按比例需要调减30万,我可以修改调减金额为10万元,明年再调减20万吗?
问季度所得税调减项目,比如:调减不征税收入、免税收入、固定资产享受一次性扣除。如何做会计分录?
问老师我想问一下这个报税实操里面财务人员帮法定代表人做实名注册的时候,人脸识别是要识别代表人的脸吗?如果法定代表人不在身边的话系统是会有二维码可以截图发给他,然后让他自己扫码去做人脸识别吗?
微信扫码,免费提问!
免费提问
极速解答
紧急催问
本群只提供会计、出纳、税务问题 请勿闲聊
微信扫描二维码,加入会计交流群
注册有礼
开通会员
iphone下载
Android下载
微信公众号
您的微信还未绑定账号,请使用您的手机号绑定现有账号或创建新账号
账号登录
扫码登录
使用微信扫一扫登录
二维码已失效
登录即表示已阅读并接受《用户协议》和《隐私政策》
最多上传3张图片,字数 10 - 300字